3D CAD Viewer for Fast, Secure Visualization & Collaboration
View, interrogate, and translate 2D and 3D CAD files across your organization without requiring native CAD licenses.
Trusted By Industry Leaders
Improved Communication
Boost your team’s productivity by providing instant access to CAD data in over 10 languages, enabling them to leave feedback, annotate, and submit change requests directly on CAD files.
Better Collaboration
Easily share your CAD data, both within and outside your organization, from anywhere. These CAD sharing capabilities make it easy to prevent issues, find solutions, and accelerate progress.
Enrich Comprehension
Access to CAD data gives your team more tools to better understand your products and projects, enabling them to work faster and smarter.
Key Features for 3D CAD Viewing
Boundary Volume by Surface
Calculate the volume of a 3D model using selected bounding surfaces, or measure the volume of enclosed voids.

Measurements
Determine minimum distance and thickness between sets of points or surfaces, and automatically calculate tube and pipe lengths.

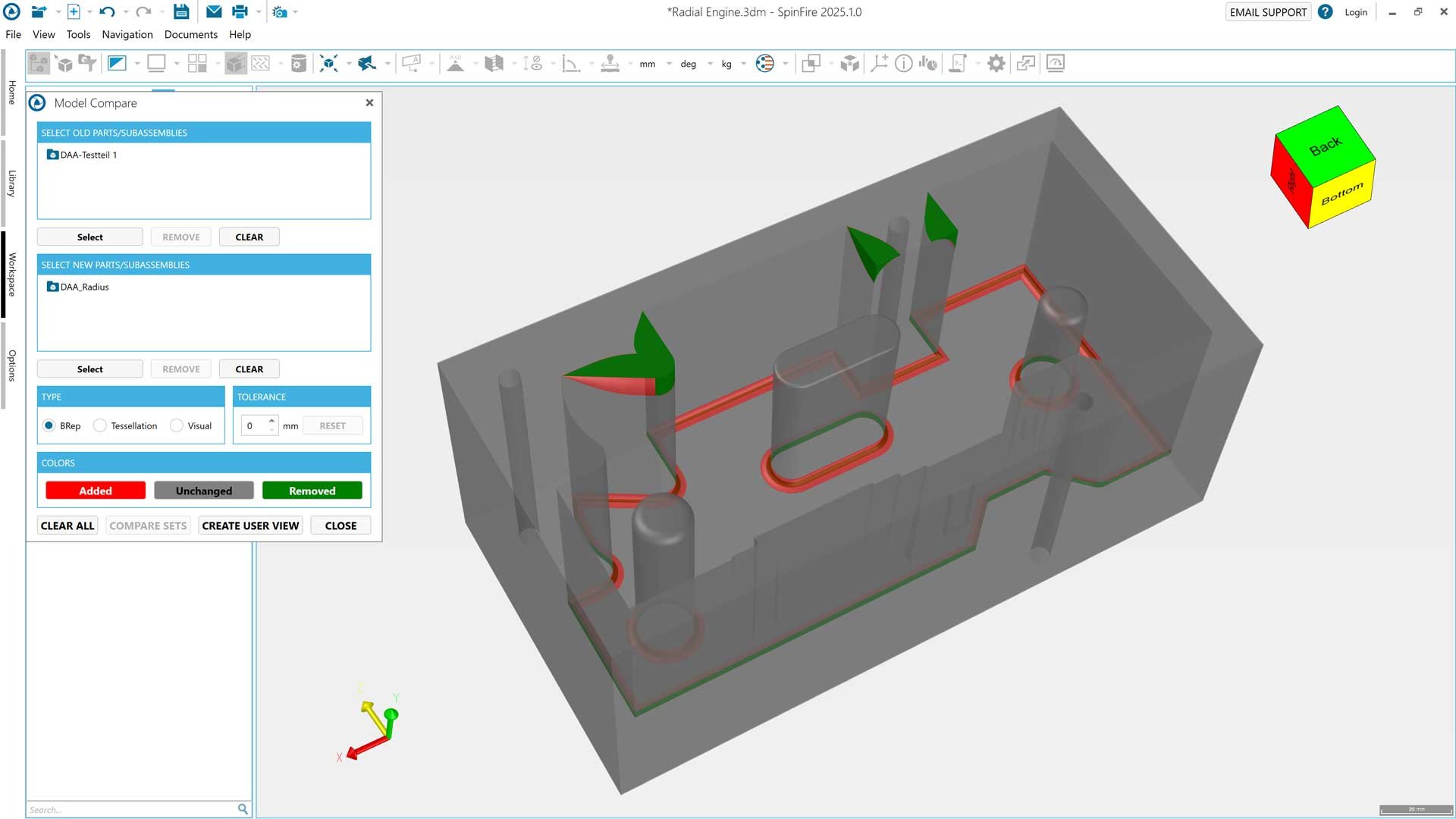
Model Comparison
Compare two CAD models visually and numerically to identify design changes and revisions.

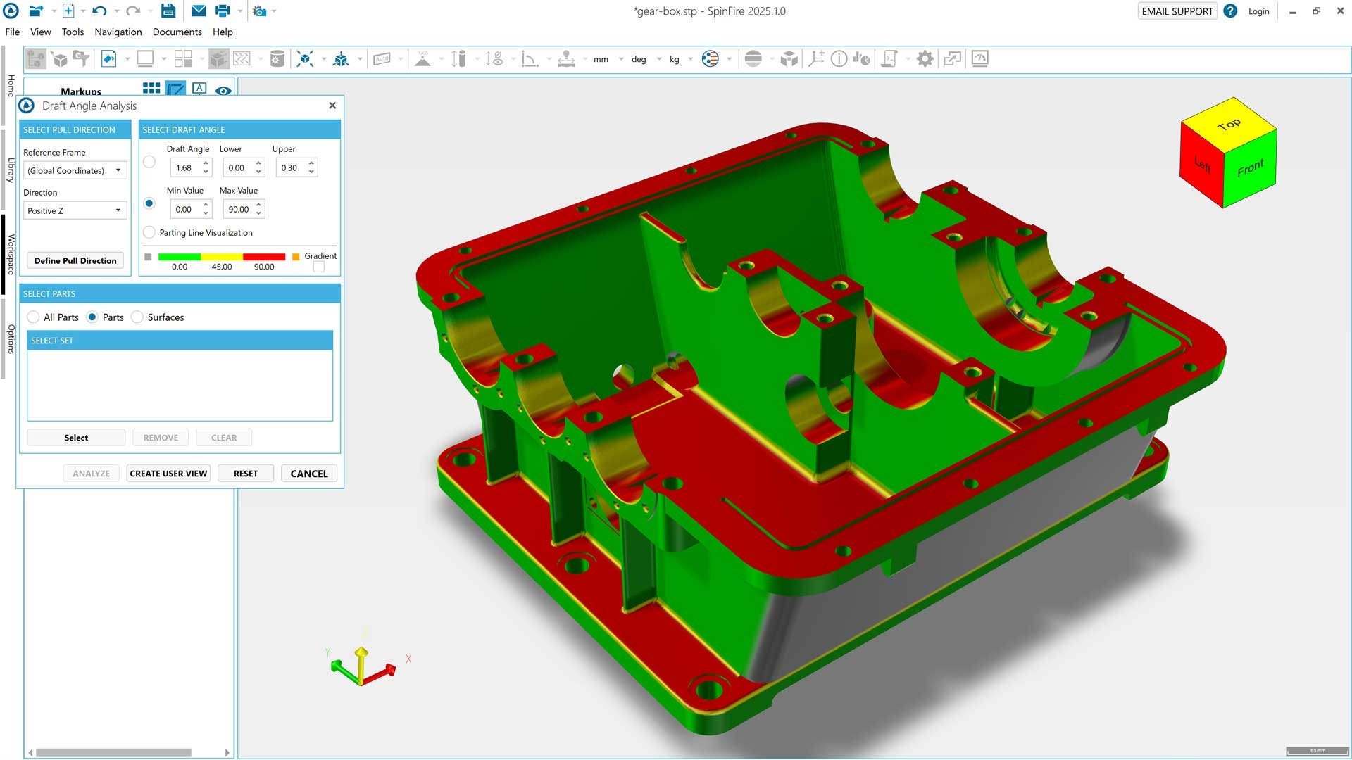
Draft Angle Analysis
Evaluate draft angles for manufacturability, inspect surface curvature, identify problem areas, and analyze wall thickness to reduce defects.

"SpinFire Insight is the best in class software for CAD visualization, which allows you to open all sorts of extensions, all sorts of CAD data in a very fast way and it allows you to easily read the imported CAD data and to work with it."
"In our company, nearly every department uses SpinFire Insight for fast checking of single or assembled parts and components, from development up to the shipping department, for checking the size of parts to calculate the best packaging."
"We use SpinFire Insight from the beginning of every project, all the way through inspection. It's a great tool to bring all the data in, from different CAD formats. It's easy for our teams to evaluate, measure, and get all the information out of the CAD files"